mpoly

CRAN status Travis build status AppVeyor build status Coverage status

Specifying polynomials

mpoly is a simple collection of tools to help deal with multivariate polynomials symbolically and functionally in R. Polynomials are defined with the mp() function:

library("mpoly")
mp("x + y")
# x  +  y

mp("(x + 4 y)^2 (x - .25)")
# x^3  -  0.25 x^2  +  8 x^2 y  -  2 x y  +  16 x y^2  -  4 y^2

Term orders are available with the reorder function:

(p <- mp("(x + y)^2 (1 + x)"))
# x^3  +  x^2  +  2 x^2 y  +  2 x y  +  x y^2  +  y^2

reorder(p, varorder = c("y","x"), order = "lex")
# y^2 x  +  y^2  +  2 y x^2  +  2 y x  +  x^3  +  x^2

reorder(p, varorder = c("x","y"), order = "glex")
# x^3  +  2 x^2 y  +  x y^2  +  x^2  +  2 x y  +  y^2

Vectors of polynomials (mpolyList’s) can be specified in the same way:

mp(c("(x+y)^2", "z"))
# x^2  +  2 x y  +  y^2
# z

Polynomial parts

You can extract pieces of polynoimals using the standard [ operator, which works on its terms:

p[1]
# x^3

p[1:3]
# x^3  +  x^2  +  2 x^2 y

p[-1]
# x^2  +  2 x^2 y  +  2 x y  +  x y^2  +  y^2

There are also many other functions that can be used to piece apart polynomials, for example the leading term (default lex order):

LT(p)
# x^3

LC(p)
# [1] 1

LM(p)
# x^3

You can also extract information about exponents:

exponents(p)
# [[1]]
# x y 
# 3 0 
# 
# [[2]]
# x y 
# 2 0 
# 
# [[3]]
# x y 
# 2 1 
# 
# [[4]]
# x y 
# 1 1 
# 
# [[5]]
# x y 
# 1 2 
# 
# [[6]]
# x y 
# 0 2

multideg(p)
# x y 
# 3 0

totaldeg(p)
# [1] 3

monomials(p)
# x^3
# x^2
# 2 x^2 y
# 2 x y
# x y^2
# y^2

Polynomial arithmetic

Arithmetic is defined for both polynomials (+, -, * and ^)…

p1 <- mp("x + y")

p2 <- mp("x - y")

p1 + p2
# 2 x

p1 - p2
# 2 y

p1 * p2
# x^2  -  y^2

p1^2
# x^2  +  2 x y  +  y^2

… and vectors of polynomials:

(ps1 <- mp(c("x", "y")))
# x
# y

(ps2 <- mp(c("2 x", "y + z")))
# 2 x
# y  +  z

ps1 + ps2
# 3 x
# 2 y  +  z

ps1 - ps2
# -1 x
# -1 z

ps1 * ps2 
# 2 x^2
# y^2  +  y z

Some calculus

You can compute derivatives easily:

p <- mp("x + x y + x y^2")

deriv(p, "y")
# x  +  2 x y

gradient(p)
# y^2  +  y  +  1
# 2 y x  +  x

Function coercion

You can turn polynomials and vectors of polynomials into functions you can evaluate with as.function(). Here’s a basic example using a single multivariate polynomial:

f <- as.function(mp("x + 2 y")) # makes a function with a vector argument
# f(.) with . = (x, y)

f(c(1,1))
# [1] 3

f <- as.function(mp("x + 2 y"), vector = FALSE) # makes a function with all arguments
# f(x, y)

f(1, 1)
# [1] 3

Here’s a basic example with a vector of multivariate polynomials:

(p <- mp(c("x", "2 y")))
# x
# 2 y

f <- as.function(p) 
# f(.) with . = (x, y)

f(c(1,1))
# [1] 1 2

f <- as.function(p, vector = FALSE) 
# f(x, y)

f(1, 1)
# [1] 1 2

Whether you’re working with a single multivariate polynomial or a vector of them (mpolyList), if it/they are actually univariate polynomial(s), the resulting function is vectorized. Here’s an example with a single univariate polynomial.

f <- as.function(mp("x^2"))
# f(.) with . = x

f(1:3)
# [1] 1 4 9

(mat <- matrix(1:4, 2))
#      [,1] [,2]
# [1,]    1    3
# [2,]    2    4

f(mat) # it's vectorized properly over arrays
#      [,1] [,2]
# [1,]    1    9
# [2,]    4   16

Here’s an example with a vector of univariate polynomials:

(p <- mp(c("t", "t^2")))
# t
# t^2

f <- as.function(p)
f(1)
# [1] 1 1

f(1:3)
#      [,1] [,2]
# [1,]    1    1
# [2,]    2    4
# [3,]    3    9

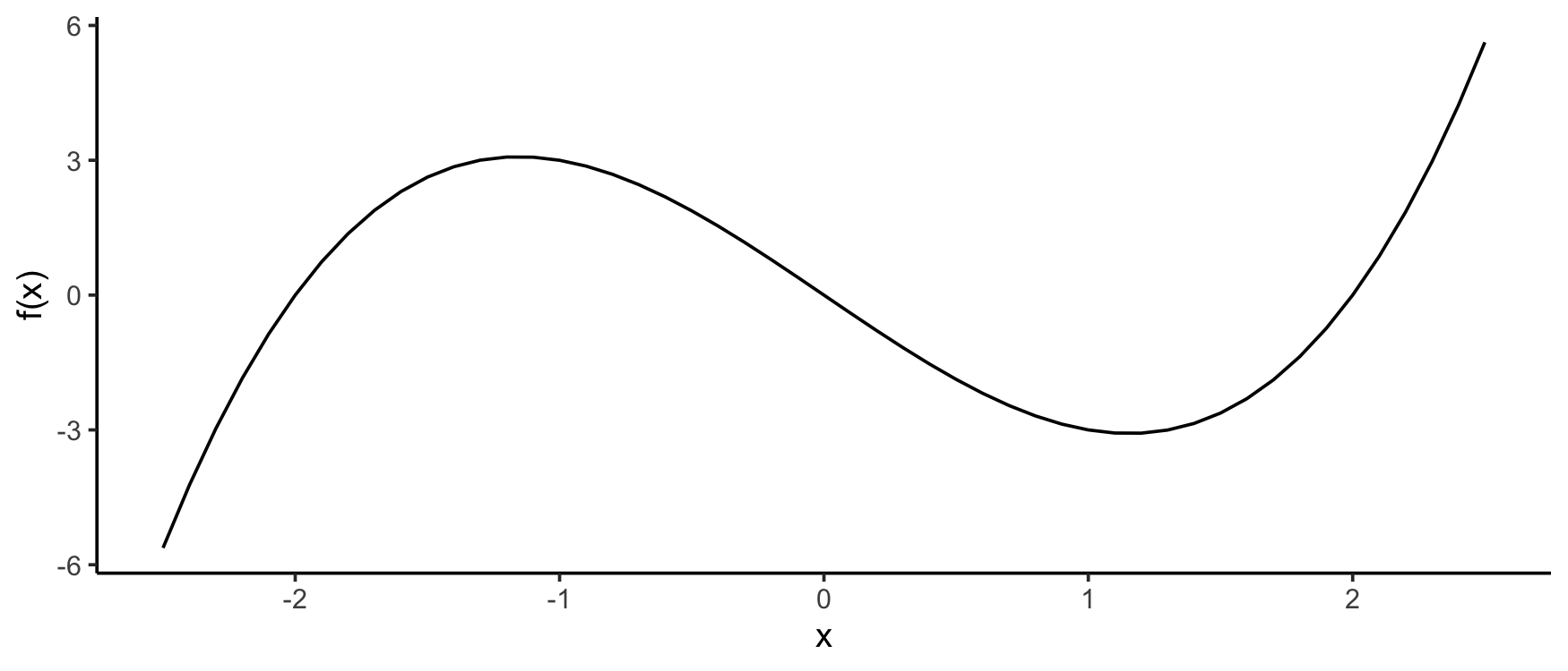
You can use this to visualize a univariate polynomials like this:

library("tidyverse"); theme_set(theme_classic())
f <- as.function(mp("(x-2) x (x+2)"))
# f(.) with . = x
x <- seq(-2.5, 2.5, .1)

qplot(x, f(x), geom = "line")
# Warning: `qplot()` was deprecated in ggplot2 3.4.0.
# This warning is displayed once every 8 hours.
# Call `lifecycle::last_lifecycle_warnings()` to see where this warning was
# generated.

For multivariate polynomials, it’s a little more complicated:

f <- as.function(mp("x^2 - y^2")) 
# f(.) with . = (x, y)
s <- seq(-2.5, 2.5, .1)
df <- expand.grid(x = s, y = s)
df$f <- apply(df, 1, f)
qplot(x, y, data = df, geom = "raster", fill = f)

Using tidyverse-style coding (install tidyverse packages with install.packages("tidyverse")), this looks a bit cleaner:

f <- as.function(mp("x^2 - y^2"), vector = FALSE)
# f(x, y)
seq(-2.5, 2.5, .1) %>% 
  list("x" = ., "y" = .) %>% 
  cross_df() %>% 
  mutate(f = f(x, y)) %>% 
  ggplot(aes(x, y, fill = f)) + 
    geom_raster()
# Warning: `cross_df()` was deprecated in purrr 1.0.0.
# ℹ Please use `tidyr::expand_grid()` instead.
# ℹ See <https://github.com/tidyverse/purrr/issues/768>.
# This warning is displayed once every 8 hours.
# Call `lifecycle::last_lifecycle_warnings()` to see where this warning was
# generated.

Algebraic geometry

Grobner bases are no longer implemented in mpoly; they’re now in m2r.

# polys <- mp(c("t^4 - x", "t^3 - y", "t^2 - z"))
# grobner(polys)

Homogenization and dehomogenization:

(p <- mp("x + 2 x y + y - z^3"))
# x  +  2 x y  +  y  -  z^3

(hp <- homogenize(p))
# x t^2  +  2 x y t  +  y t^2  -  z^3

dehomogenize(hp, "t")
# x  +  2 x y  +  y  -  z^3

homogeneous_components(p)
# x  +  y
# 2 x y
# -1 z^3

Special polynomials

mpoly can make use of many pieces of the polynom and orthopolynom packages with as.mpoly() methods. In particular, many special polynomials are available.

Chebyshev polynomials

You can construct Chebyshev polynomials as follows:

chebyshev(1)
# x

chebyshev(2)
# -1  +  2 x^2

chebyshev(0:5)
# 1
# x
# 2 x^2  -  1
# 4 x^3  -  3 x
# 8 x^4  -  8 x^2  +  1
# 16 x^5  -  20 x^3  +  5 x

And you can visualize them:

s <- seq(-1, 1, length.out = 201); N <- 5
(chebPolys <- chebyshev(0:N))
# 1
# x
# 2 x^2  -  1
# 4 x^3  -  3 x
# 8 x^4  -  8 x^2  +  1
# 16 x^5  -  20 x^3  +  5 x

df <- as.function(chebPolys)(s) %>% cbind(s, .) %>% as.data.frame()
names(df) <- c("x", paste0("T_", 0:N))
mdf <- df %>% gather(degree, value, -x)
qplot(x, value, data = mdf, geom = "path", color = degree)

Jacobi polynomials

s <- seq(-1, 1, length.out = 201); N <- 5
(jacPolys <- jacobi(0:N, 2, 2))
# 1
# 5 x
# 17.5 x^2  -  2.5
# 52.5 x^3  -  17.5 x
# 144.375 x^4  -  78.75 x^2  +  4.375
# 375.375 x^5  -  288.75 x^3  +  39.375 x
 
df <- as.function(jacPolys)(s) %>% cbind(s, .) %>% as.data.frame
names(df) <- c("x", paste0("P_", 0:N))
mdf <- df %>% gather(degree, value, -x)
qplot(x, value, data = mdf, geom = "path", color = degree) +
  coord_cartesian(ylim = c(-25, 25))

Legendre polynomials

s <- seq(-1, 1, length.out = 201); N <- 5
(legPolys <- legendre(0:N))
# 1
# x
# 1.5 x^2  -  0.5
# 2.5 x^3  -  1.5 x
# 4.375 x^4  -  3.75 x^2  +  0.375
# 7.875 x^5  -  8.75 x^3  +  1.875 x
 
df <- as.function(legPolys)(s) %>% cbind(s, .) %>% as.data.frame
names(df) <- c("x", paste0("P_", 0:N))
mdf <- df %>% gather(degree, value, -x)
qplot(x, value, data = mdf, geom = "path", color = degree)

Hermite polynomials

s <- seq(-3, 3, length.out = 201); N <- 5
(hermPolys <- hermite(0:N))
# 1
# x
# x^2  -  1
# x^3  -  3 x
# x^4  -  6 x^2  +  3
# x^5  -  10 x^3  +  15 x

df <- as.function(hermPolys)(s) %>% cbind(s, .) %>% as.data.frame
names(df) <- c("x", paste0("He_", 0:N))
mdf <- df %>% gather(degree, value, -x)
qplot(x, value, data = mdf, geom = "path", color = degree)

(Generalized) Laguerre polynomials

s <- seq(-5, 20, length.out = 201); N <- 5
(lagPolys <- laguerre(0:N))
# 1
# -1 x  +  1
# 0.5 x^2  -  2 x  +  1
# -0.1666667 x^3  +  1.5 x^2  -  3 x  +  1
# 0.04166667 x^4  -  0.6666667 x^3  +  3 x^2  -  4 x  +  1
# -0.008333333 x^5  +  0.2083333 x^4  -  1.666667 x^3  +  5 x^2  -  5 x  +  1

df <- as.function(lagPolys)(s) %>% cbind(s, .) %>% as.data.frame
names(df) <- c("x", paste0("L_", 0:N))
mdf <- df %>% gather(degree, value, -x)
qplot(x, value, data = mdf, geom = "path", color = degree) +
  coord_cartesian(ylim = c(-25, 25))

Bernstein polynomials

Bernstein polynomials are not in polynom or orthopolynom but are available in mpoly with bernstein():

bernstein(0:4, 4)
# x^4  -  4 x^3  +  6 x^2  -  4 x  +  1
# -4 x^4  +  12 x^3  -  12 x^2  +  4 x
# 6 x^4  -  12 x^3  +  6 x^2
# -4 x^4  +  4 x^3
# x^4

s <- seq(0, 1, length.out = 101)
N <- 5 # number of bernstein polynomials to plot
(bernPolys <- bernstein(0:N, N))
# -1 x^5  +  5 x^4  -  10 x^3  +  10 x^2  -  5 x  +  1
# 5 x^5  -  20 x^4  +  30 x^3  -  20 x^2  +  5 x
# -10 x^5  +  30 x^4  -  30 x^3  +  10 x^2
# 10 x^5  -  20 x^4  +  10 x^3
# -5 x^5  +  5 x^4
# x^5

df <- as.function(bernPolys)(s) %>% cbind(s, .) %>% as.data.frame
names(df) <- c("x", paste0("B_", 0:N))
mdf <- df %>% gather(degree, value, -x)
qplot(x, value, data = mdf, geom = "path", color = degree)

You can use the bernstein_approx() function to compute the Bernstein polynomial approximation to a function. Here’s an approximation to the standard normal density:

p <- bernstein_approx(dnorm, 15, -1.25, 1.25)
round(p, 4)
# -0.1624 x^2  +  0.0262 x^4  -  0.002 x^6  +  0.0001 x^8  +  0.3796

x <- seq(-3, 3, length.out = 101)
df <- data.frame(
  x = rep(x, 2),
  y = c(dnorm(x), as.function(p)(x)),
  which = rep(c("actual", "approx"), each = 101)
)
# f(.) with . = x
qplot(x, y, data = df, geom = "path", color = which)

Bezier polynomials and curves

You can construct Bezier polynomials for a given collection of points with bezier():

points <- data.frame(x = c(-1,-2,2,1), y = c(0,1,1,0))
(bezPolys <- bezier(points))
# -10 t^3  +  15 t^2  -  3 t  -  1
# -3 t^2  +  3 t

And viewing them is just as easy:

df <- as.function(bezPolys)(s) %>% as.data.frame

ggplot(aes(x = x, y = y), data = df) + 
  geom_point(data = points, color = "red", size = 4) +
  geom_path(data = points, color = "red", linetype = 2) +
  geom_path(size = 2)
# Warning: Using `size` aesthetic for lines was deprecated in ggplot2 3.4.0.
# ℹ Please use `linewidth` instead.
# This warning is displayed once every 8 hours.
# Call `lifecycle::last_lifecycle_warnings()` to see where this warning was
# generated.

Weighting is available also:

points <- data.frame(x = c(1,-2,2,-1), y = c(0,1,1,0))
(bezPolys <- bezier(points))
# -14 t^3  +  21 t^2  -  9 t  +  1
# -3 t^2  +  3 t
df <- as.function(bezPolys, weights = c(1,5,5,1))(s) %>% as.data.frame

ggplot(aes(x = x, y = y), data = df) + 
  geom_point(data = points, color = "red", size = 4) +
  geom_path(data = points, color = "red", linetype = 2) +
  geom_path(size = 2)

To make the evaluation of the Bezier polynomials stable, as.function() has a special method for Bezier polynomials that makes use of de Casteljau’s algorithm. This allows bezier() to be used as a smoother:

s <- seq(0, 1, length.out = 201) 
df <- as.function(bezier(cars))(s) %>% as.data.frame
qplot(speed, dist, data = cars) +
  geom_path(data = df, color = "red")

Other stuff

I’m starting to put in methods for some other R functions:

set.seed(1)
n <- 101
df <- data.frame(x = seq(-5, 5, length.out = n))
df$y <- with(df, -x^2 + 2*x - 3 + rnorm(n, 0, 2))

mod <- lm(y ~ x + I(x^2), data = df)
(p <- mod %>% as.mpoly %>% round)
# 1.983 x  -  1.01 x^2  -  2.709
qplot(x, y, data = df) +
  stat_function(fun = as.function(p), colour = 'red')
# f(.) with . = x

s <- seq(-5, 5, length.out = n)
df <- expand.grid(x = s, y = s) %>% 
  mutate(z = x^2 - y^2 + 3*x*y + rnorm(n^2, 0, 3))

(mod <- lm(z ~ poly(x, y, degree = 2, raw = TRUE), data = df))
# 
# Call:
# lm(formula = z ~ poly(x, y, degree = 2, raw = TRUE), data = df)
# 
# Coefficients:
#                           (Intercept)  poly(x, y, degree = 2, raw = TRUE)1.0  
#                             -0.070512                              -0.004841  
# poly(x, y, degree = 2, raw = TRUE)2.0  poly(x, y, degree = 2, raw = TRUE)0.1  
#                              1.005307                               0.001334  
# poly(x, y, degree = 2, raw = TRUE)1.1  poly(x, y, degree = 2, raw = TRUE)0.2  
#                              3.003755                              -0.999536
as.mpoly(mod)
# -0.004840798 x  +  1.005307 x^2  +  0.001334122 y  +  3.003755 x y  -  0.9995356 y^2  -  0.07051218

Installation

# install.packages("devtools")
devtools::install_github("dkahle/mpoly")

Acknowledgements

This material is based upon work partially supported by the National Science Foundation under Grant No. 1622449.